中国建设银行重庆市分行“乾元”保本浮动收益型
人民币理财产品2018年第023期风险揭示书
理财非存款、产品有风险、投资须谨慎。
尊敬的客户:
理财产品存续期间将面临多种风险因素,根据中国银行业监督管理委员会相关监管规定的要求,中国建设银行重庆市分行郑重向您提示:
本期产品为保本浮动收益型理财产品,本理财产品有投资风险,只保障理财资金本金,不保证理财收益,您应当充分认识投资风险,谨慎投资。本期产品期限为90天(中国建设银行重庆市分行有权对产品进行展期或提前终止)。本期产品内部风险评级级别为一盏警示灯
,风险程度属于无风险或风险极低,适用于保守型、收益型、稳健型、进取型及积极进取型投资者。最不利情况下,客户只能收回投资本金,不能获得任何投资收益。
如影响您风险承受能力的因素发生变化,请及时完成风险承受能力评估。
中国建设银行重庆市分行内部风险评级说明如下:
在您选择购买理财产品前,请注意投资风险,仔细阅读理财产品销售文件,了解理财产品具体情况。客户应在详细了解和审慎评估该理财产品的资金投资方向、风险评级及预期收益等基本情况后,自行决定购买与自身风险承受能力和资产管理需求匹配的理财产品。理财产品管理人提醒客户应本着“充分了解风险,自主选择购买”的原则,谨慎决策,自愿将其合法所有的资金用于购买本产品,在购买本产品后,客户应随时关注本产品的信息披露情况,及时获取相关信息。中国建设银行重庆市分行不承担下述风险:
1.政策风险:本期产品是依照当前的法律法规、相关监管规定和政策设计的。如国家宏观政策以及市场法律法规、相关监管规定发生变化,可能影响产品的受理、投资运作、清算等业务的正常进行,由此导致本产品预期收益降低;也可能导致本期产品违反国家法律、法规或者其他合同的有关规定,进而导致本产品被宣告无效、撤销、解除或提前终止等。
2.信用风险:本产品的基础资产项下义务人可能出现违约情形,则客户可能面临收益波动、甚至收益为零的风险。
3.流动性风险:本期产品存续期内,客户无提前终止权,可能导致客户需要资金时不能随时变现,并可能使客户丧失其他投资机会的风险。
4.市场风险:本期产品的基础资产价值受未来市场的不确定影响可能出现波动,从而导致客户收益波动、收益为零的情况。
5.管理风险:本期产品募集资金拟投资于国内银行间债券市场上流通的国债、央票、政策性金融债等公开评级在投资级以上的金融资产以及债券回购、同业存款等符合监管机构要求的其他投资工具。基础资产管理方受经验、技能、判断力、执行力等方面的限制,可能对产品的运作及管理造成一定影响,并因此影响客户收益。
6.信息传递风险:理财产品管理人将按照本说明书有关“信息披露”的约定,进行产品信息披露。客户应根据“信息披露”的约定及时进行查询。如果客户未及时查询,或由于通讯故障、系统故障以及其他不可抗力等因素的影响使得客户无法及时了解产品信息,并由此影响客户的投资决策,因此而产生的责任和风险由客户自行承担。另外,客户预留在中国建设银行重庆市分行的有效联系方式发生变更,应及时通知我行,如客户未及时告知联系方式变更,理财产品管理人将可能在其认为需要时无法及时联系到客户,并可能会由此影响客户的投资决策,由此而产生的责任和风险由客户自行承担。
7.利率及通货膨胀风险:在本产品存续期限内,即使中国人民银行调整存款利率及/或贷款基准利率,本产品的预期收益率可能并不会随之予以调整。同时,本产品存在客户预期收益率及/或实际收益率可能低于通货膨胀率,从而导致客户实际收益率为负的风险。
8.产品不成立风险:如本产品募集期届满,募集总金额未达到规模下限(如有约定)或市场发生剧烈波动或发生本产品难以成立的其他情况,经中国建设银行重庆市分行判断难以按照本产品说明书规定向客户提供本产品的,中国建设银行重庆市分行有权利但无义务宣布产品不成立。
9.提前终止风险:产品存续期内若市场发生重大变动或突发性事件或中国建设银行重庆市分行认为需要提前终止本产品的其他情形时,中国建设银行重庆市分行有权提前终止产品,在提前终止情形下,客户面临不能按预定期限取得本金及预期收益的风险。
10.延期风险:如出现包括但不限于本产品项下对应的基础资产不能及时变现等情况,中国建设银行重庆市分行有权延长本产品期限,则投资面临产品期限延期、延期兑付或分次兑付、不能及时收到本金及预期收益的风险。
11.不可抗力及意外事件风险:包括但不限于自然灾害、金融市场危机、战争或国家政策变化等不能预见、不能避免、不能克服的不可抗力事件或银行系统故障、通讯故障、投资市场停止交易等意外事件的发生,可能对产品的成立、投资运作、资金返还、信息披露、公告通知等造成影响,甚至可能导致产品收益降低乃至本金损失。对于由于不可抗力及意外事件风险导致的任何损失,客户须自行承担,中国建设银行重庆市分行对此不承担任何责任。
在您签署《中国建设银行股份有限公司理财产品客户协议书》前,应当仔细阅读客户权益须知、本风险揭示书及本产品的产品说明书的全部内容,同时向中国建设银行重庆市分行了解本产品的其他相关信息,并自己独立做出是否认(申)购本产品的决定。
您签署本风险揭示书、客户协议书,并将资金委托给中国建设银行重庆市分行运作是您真实的意思表示。本风险揭示书及相应的客户协议书、产品说明书、客户权益须知将共同构成贵我双方理财合同的有效组成部分。
风险揭示方:中国建设银行重庆市分行
(客户签字与盖章见下一页)
中国建设银行重庆市分行“乾元” 保本浮动收益型
人民币理财产品2018年第023期说明书
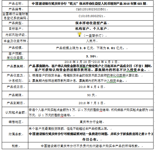
一、产品要素
二、投资管理
(一)投资范围
本期产品募集资金投资于(含直接投资、委托信托、基金等第三方机构间接投资):银行间债券市场债券类资产、回购、同业存款等,以及其他监管机构允许交易的金融工具。投资比例限制如下:
|
资产类别 |
投资比例 |
|
货币市场类金融工具 |
10%-90% |
|
债券类资产 |
10%-90% |
|
其他符合监管要求的资产 |
10%-90% |
允许各项资产配置比例上下浮动10%。
(二)投资团队
中国建设银行重庆市分行是国有控股商业银行之一,拥有专业化的银行理财产品投资管理团队和丰富的投资经验。中国建设银行重庆市分行秉承稳健经营的传统,发挥自身优势,为产品运作管理提供专业的投资管理服务,力争帮助客户实现收益。
(三)参与主体
产品管理人:中国建设银行重庆市分行
产品托管人:中国建设银行重庆市分行
三、产品运作说明
(一)产品规模
1.本产品规模上限:3.0亿元。在本期产品募集期内,对本期产品的认购金额达到本期理财产品规模上限,则中国建设银行重庆市分行有权利但无义务停止本期产品的认购,已经认购成功的客户投资权益不受影响。
2.本产品规模下限:0.01亿元。在本期产品募集期内,对本期产品的认购金额未能达到本期理财产品规模下限,中国建设银行重庆市分行有权利但无义务宣布本期产品不成立。如产品不成立,中国建设银行重庆市分行将在通知客户产品不成立后1个工作日内返还客户已缴纳的认购本金至客户指定账户,客户应确保账户状态正常,并及时查询账户资金变动情况。
(二)认购/申购/追加投资/赎回
募集期内,客户认购本产品,应提前将理财资金存入客户指定账户。在本产品运行期间,不开放申购、追加投资和赎回。
四、理财收益说明
(一)本金及收益风险
2.风险示例
在投资于基础资产的收益未按时足额回收的情况下,根据收益实际回收情况计算客户应得收益。
如到期只能回收本金及部分收益,则客户实际年化收益率可能低于客户预期年化收益率;如到期未能回收任何收益,则客户实际收益将为零,客户只能收回本金。
(二)客户预期年化收益率
(1)剩余收益率如大于客户预期年化收益率,则客户收益按预期年化收益率3.50%计算,中国建设银行重庆市分行收取超出的部分作为产品管理的费用;
(2)剩余收益率如等于客户预期年化收益率,则客户收益按预期年化收益率3.50%计算,中国建设银行重庆市分行将不再收取其他任何费用;
(3)剩余收益率如小于客户预期年化收益率,则客户收益按剩余收益计算,中国建设银行重庆市分行将不再收取其他任何费用;
2.在投资于基础资产的收益未按时足额回收的情况下,须根据投资于基础资产的本金及收益实际回收情况计算客户应得收益;如发生基础资产无法回收收益的最不利情况下,客户的实际收益率将为零。
(三)客户收益
1.收益计算公式
中国建设银行重庆市分行根据客户持有的投资本金数额、产品期限天数及实际年化收益率计算收益。
客户收益=投资本金×实际年化收益率×产品期限天数÷365
2.计算示例
假设客户50000元投资本金,产品期限为90天,中国建设银行重庆市分行公布的客户预期年化收益率为3.50%,中途未进行预期年化收益率的调整,且在产品到期日,实际收益率达到了预期收益率,则在到期日应兑付客户的投资收益为:
投资收益:50000×3.50%×90天(投资天数)÷365≈431.51(四舍五入)
上述示例采用假设数据计算,测算收益不等于实际收益,投资需谨慎。
五、费用说明与收取方式
本期理财产品以实际募集资金总额为基础,收取的固定费用为产品销售费、产品托管费、信托报酬率或基金管理费(如有)。其中销售费率为0.015%/年,产品托管费率为0.02%/年,信托报酬率或基金管理费(如有)为0.02%/年。
扣除上述固定费用后,若基础资产运作的实际年化净收益率超过客户预期年化收益率,则中国建设银行重庆市分行收取超出的部分作为产品管理的费用;扣除上述固定费用后,若基础资产运作的实际年化净收益率不超过客户预期年化收益率,中国建设银行重庆市分行将不再收取任何费用。
六、提前终止
(一)在本产品投资期间,中国建设银行重庆市分行有提前终止权。中国建设银行重庆市分行提前终止本产品时,将提前2个工作日通过中国建设银行网站(www.ccb.com)通知客户,并在提前终止日后3个工作日内向客户返还投资本金及应得收益,应得收益按实际理财期限和实际收益率计算。
(二)中国建设银行重庆市分行提前终止本产品的情形包括但不限于:
1.如遇国家金融政策出现重大调整并影响到本产品的正常运作时,中国建设银行重庆市分行有权利但无义务提前终止本产品。
2.因市场发生极端重大变动或突发性事件等情形时,中国建设银行重庆市分行有权利但无义务提前终止本产品。
(三)提前终止时收益计算示例:
假设投资本金50000元,产品期限90天,因产品提前终止,实际理财天数为20天,实际年化收益率3.50%。则在提前终止日,应兑付给客户的投资收益为:
则客户收益=50000×3.50%×20天÷365≈95.89(四舍五入)
上述示例均采用假设数据计算,测算收益不等于实际收益,投资需谨慎。
七、理财产品到期本金及收益兑付
1.正常兑付
客户持有产品至产品到期日,客户的理财本金和相应的收益在产品到期后一次性支付。中国建设银行重庆市分行于产品到期日后1个工作日内将客户理财本金和收益划转至投资者协议约定账户,遇法定节假日顺延。
2.非正常情况
如果发生异常情形,造成本产品的基础资产无法及时、足额变现,中国建设银行重庆市分行可以根据实际情况选择向客户延迟兑付或者分次兑付,并于发生上述情形后的2个工作日内在中国建设银行重庆市分行互联网站公告兑付方案。
八、信息披露
1.中国建设银行重庆市分行通过中国建设银行网站(www.ccb.com)发布产品以下相关信息:在产品成立、正常终止或发生对产品产生重大影响之情形后的5个产品工作日内发布产品成立、产品终止、重大影响事件等信息;如产品发生延迟兑付或者分次兑付,于发生上述情形后的2个工作日内公告兑付方案;如中国建设银行重庆市分行行使提前终止权、调整预期年化收益率、调整产品规模上下限、优化或升级产品等,则需在提前终止日、新的预期收益率生效之日、增设产品规模上限或调整规模上下限之日、产品升级或优化日等相关日之前至少2个工作日进行公布。请客户注意及时在上述网站上自行查询。
2.客户同意,中国建设银行重庆市分行通过上述网站进行信息披露,如果客户未及时查询,或由于通讯故障、系统故障以及其他不可抗力等因素的影响使得客户无法及时了解产品信息,因此而产生的(包括但不限于因未及时获知信息而错过资金使用和再投资的机会等)全部责任和风险,由客户自行承担。
3.中国建设银行重庆市分行为客户提供本产品相关账单信息。本产品成立后,个人客户可凭本人身份证件和《中国建设银行股份有限公司理财产品客户协议书》在购买本产品的原中国建设银行营业网点打印本产品相关账单信息;机构客户可凭交易账户对应的开户印鉴、有效机构证件和《中国建设银行股份有限公司理财产品客户协议书》在购买本产品的原中国建设银行重庆市分行营业网点打印本产品相关账单信息。