中国建设银行重庆市分行 “乾元—日日鑫”(按日)
开放式资产组合型人民币理财产品风险揭示书
理财非存款、产品有风险、投资须谨慎。
尊敬的客户:
理财产品管理运用过程,可能会面临多种风险因素。因此,根据中国银行业监督管理委员会相关监管规定的要求,中国建设银行重庆市分行(理财产品管理人)郑重提示:
本产品为非保本浮动收益型理财产品,不保证本金和收益,请您充分认识投资风险,谨慎投资。产品期限为15年(中国建设银行重庆市分行有权调整产品期限),产品存续期内任一产品工作日的指定时段均可接受申购/追加投资/赎回申请(超过单个客户累计赎回限额的赎回申请除外、巨额赎回时请以公告为准)。产品内部风险评级级别为二盏警示灯
,风险水平为较低风险。最不利情况下,基础资产无法回收任何本金和收益,客户将损失全部本金。产品适合于收益型、稳健型、进取型及积极进取型客户。
如影响您风险承受能力的因素发生变化,请及时完成风险承受能力评估。
中国建设银行重庆市分行理财产品内部风险评级说明如下:
注:本风险评级为中国建设银行重庆市分行内部评级结果,该评级仅供参考,不具备法律效力。
在您选择购买理财产品前,请注意投资风险,仔细阅读理财产品销售文件,了解理财产品具体情况。您应在详细了解和审慎评估理财产品的资金投资方向、风险评级及预期收益等基本情况后,自主决定购买与自身风险承受能力和资产管理需求匹配的理财产品。中国建设银行重庆市分行提醒您应本着“充分了解风险,自主选择购买”的原则,谨慎决策,自主决定将合法所有的资金用于购买本产品。在购买本产品后,您应随时关注产品的信息披露情况,及时获取相关信息。中国建设银行重庆市分行不承担下述风险:
1.政策风险:本产品是依照当前的法律法规、相关监管规定和政策设计的。如国家宏观政策以及市场法律法规、相关监管规定发生变化,可能影响产品的受理、投资运作、清算等业务的正常进行,并导致本产品收益降低甚至本金损失,也可能导致本产品违反国家法律、法规或者其他合同的有关规定,进而导致本产品被宣告无效、撤销、解除或提前终止等。
2.信用风险:本产品的基础资产项下义务人可能出现违约情形,则客户可能面临收益损失、本金部分损失、甚至本金全部损失的风险。
3.流动性风险:产品存续期内,客户可在任一产品工作日的指定时段提出赎回申请,若赎回申请超过单个客户累计赎回限额、产品发生巨额赎回或赎回投资本金和收益的延迟/分次兑付,可能导致客户需要资金时不能按需变现,并可能使客户丧失其他投资机会。
4.市场风险:本产品的基础资产价值受未来市场的不确定影响可能出现波动,从而导致客户收益波动、收益为零甚至本金损失的情况。
5.管理风险:本产品资金将投资于相关债权类、债券和货币市场工具类及其他基础资产,基础资产管理方受经验、技能、判断力、执行力等方面的限制,可能对产品的运作及管理造成一定影响,并因此影响客户收益,甚至造成本金损失。
6.利率及通货膨胀风险:在本产品存续期限内,即使中国人民银行调整存款基准利率,本产品的预期收益率可能不会随之予以调整,因此,存在本产品的预期收益率及/或实际收益率低于人民银行存款基准利率的风险。同时,本产品存在客户预期收益率及/或实际收益率可能低于通货膨胀率,从而导致客户实际收益为负的风险。
7.抵质押物变现风险:本产品部分基础资产项下可能设定抵质押等担保品,如发生该部分基础资产项下义务人违约等情形时,将会对抵质押物进行处置,如抵质押物等不能变现或不能及时、足额变现或抵质押物的变现价值不足以覆盖该部分基础资产本金及预期收益,则可能影响客户预期收益,甚至发生本金损失。
8.信息传递风险:中国建设银行重庆市分行将按照本说明书有关“信息披露”的约定进行产品信息披露。客户应根据“信息披露”的约定及时进行查询。如果客户未及时查询,或由于通讯故障、系统故障以及其他不可抗力等因素的影响使得客户无法及时了解产品信息,并由此影响客户的投资决策,因此而产生的责任和风险由客户自行承担。另外,客户预留在中国建设银行重庆市分行的有效联系方式发生变更,应及时通知中国建设银行重庆市分行,如客户未及时告知联系方式变更,中国建设银行重庆市分行将可能在其认为需要时无法及时联系到客户,并可能会由此影响客户的投资决策,由此而产生的责任和风险由客户自行承担。
9.产品不成立风险:如本产品认购期届满,认购总金额未达到规模下限(如有约定)或市场发生剧烈波动或发生本产品难以成立的其他情况,经中国建设银行重庆市分行判断难以按照本产品说明书规定向客户提供本产品的,中国建设银行有权利但无义务宣布产品不成立。
10.提前终止风险:产品存续期内若市场发生重大变动或突发性事件,或发生中国建设银行重庆市分行认为需要提前终止本产品的其他情形时,中国建设银行重庆市分行有权提前终止产品,在提前终止情形下,客户面临不能按预定期限取得本金及预期收益的风险。
11.不可抗力及意外事件风险:包括但不限于自然灾害、金融市场危机、战争或国家政策变化等不能预见、不能避免、不能克服的不可抗力事件或系统故障、通讯故障、投资市场停止交易等意外事件的发生,可能对产品的成立、投资运作、资金返还、信息披露、公告通知等造成影响,甚至可能导致产品收益降低乃至本金损失。对于由于不可抗力及意外事件风险导致的任何损失,客户须自行承担,中国建设银行重庆市分行对此不承担任何责任。
您在签署《中国建设银行股份有限公司理财产品客户协议书》前,应当仔细阅读客户权益须知、本风险揭示书及本产品的产品说明书的全部内容,同时向中国建设银行重庆市分行了解本产品的其他相关信息,并自己独立做出是否购买本产品的决定。
您签署本风险揭示书、客户协议书,并将资金委托给中国建设银行重庆市分行运作是您真实的意思表示。本风险揭示书及相应的客户协议书、产品说明书、客户权益须知将共同构成贵我双方理财合同的有效组成部分。
风险揭示方:中国建设银行重庆市分行
(客户签字与签章见下一页)
中国建设银行重庆市分行“乾元—日日鑫”(按日)开放式资产组合型人民币理财产品说明书
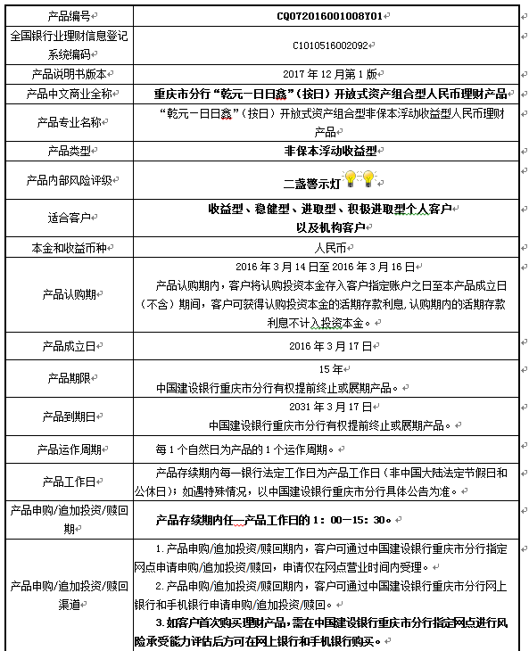
一、产品要素
二、投资管理
(一)投资范围
中国建设银行重庆市分行“乾元—日日鑫”(按日)开放式资产组合型人民币理财产品在中国建设银行重庆市分行指定的多家下属分支机构以及在客户网上银行、手机银行上销售,本产品根据销售时间的不同、持有时间的不同或客户一次性购买本产品金额的不同等因素设定差别化客户预期年化收益率。本产品所募集的全部资金归集一并运用,投资于债权类资产、债券和货币市场工具类资产及其他符合监管要求的资产组合。各类资产的投资比例为:债权类资产0%-70%、债券和货币市场工具类资产30%-100%、其它符合监管要求的资产组合0%-70%。
在资产管理过程中,资产投资比例暂时超出上述区间且中国建设银行重庆市分行认为不对客户预期年化收益率产生重大影响时,中国建设银行重庆市分行将及时进行调整;资产投资比例暂时超出上述区间且中国建设银行重庆市分行认为可能对客户预期年化收益率产生重大影响时,中国建设银行重庆市分行将于发生上述情形的产品工作日进行公告。中国建设银行重庆市分行有权对投资范围、投资品种或投资比例进行调整,并至少于调整投资范围、投资品种或投资比例之日之前2个产品工作日进行公告,如客户不接受的,可按本产品说明书的约定赎回本产品。
产品存续期内,本产品投资的非标准化债权资产风险状况发生实质性变化的,即资产根据中国建设银行重庆市分行风险分类从正常类或关注类转为不良类的,中国建设银行重庆市分行将于认定资产风险状况发生实质性变化后的5个产品工作日内披露有关情况。
中国建设银行重庆市分行秉承价值投资的理念,通过资产组合管理实现本产品安全性、流动性与收益性的平衡。本产品基础资产均经过中国建设银行重庆市分行内部审批流程筛选和审批,达到可投资标准。
(二)投资团队
中国建设银行重庆市分行拥有专业化的银行理财产品投资管理团队和丰富的投资经验。中国建设银行重庆市分行秉承稳健经营的传统,发挥自身优势,为产品运作管理提供专业的投资管理服务,力争帮助客户实现收益。
(三)参与主体
理财产品管理人:中国建设银行重庆市分行
产品托管人:中国建设银行重庆市分行
三、产品运作说明
(一)认购期产品规模
1本产品存续期规模下限:1000万元人民币。如本产品认购期届满,产品规模低于1000万元,中国建设银行重庆市分行有权利但无义务宣布本产品不成立。如产品不成立,中国建设银行重庆市分行将在产品提前终止日后5个产品工作日内将客户的投资本金和应得收益返还至客户指定账户,客户应确保账户状态正常,并及时查询账户资金变动情况。
(二)存续期产品规模
1.本产品存续期规模上限:100亿元人民币。如本产品存续期内,产品本金余额达到100亿元,中国建设银行重庆市分行有权利但无义务暂停本产品的申购和追加申购。
2.本产品存续期规模下限:1000万元人民币。如本产品存续期内,产品规模低于1000万元,中国建设银行重庆市分行有权利但无义务宣布本产品提前终止。如产品提前终止,中国建设银行重庆市分行将在产品提前终止日后5个产品工作日内将客户的投资本金和应得收益返还至客户指定账户,客户应确保账户状态正常,并及时查询账户资金变动情况。
3.中国建设银行重庆市分行可根据市场和产品运行情况等调整产品存续期规模上下限,并至少于调整规模上下限之日之前2个产品工作日进行公告。
(三)认购/申购/追加投资
1.产品认购期内,客户应将认购投资本金存入客户指定账户。
2.产品存续期内,客户可在任一个产品工作日的1:00—15:30申请申购/追加投资,中国建设银行重庆市分行将在客户申购/追加投资当时划转客户指定账户里的投资本金。
3.产品认购期内,认购投资本金从产品成立日开始参与到本产品中;产品存续期内,申购/追加投资投资本金自申购/追加投资当日开始参与到本产品中。
4.客户全额赎回后再次购买本产品起点金额等同于首次购买起点金额。
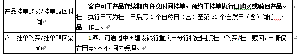
(四)挂单购买/挂单赎回
2.客户挂单购买时,中国建设银行重庆市分行将于约定挂单执行日划转客户指定账户里的投资本金(产品已达存续期规模上限除外),挂单购买本金自当日开始参与本产品投资。
3.客户挂单赎回时,中国建设银行重庆市分行将于约定挂单执行日执行客户赎回申请(超过单个客户累计赎回限额的赎回申请除外、巨额赎回时请以公告为准),赎回的投资本金和收益将于当日返还至客户指定账户。
(五)赎回及投资本金和收益正常兑付
1.产品存续期内,客户可在任一个产品工作日的1:00—15:30申请赎回,中国建设银行重庆市分行接受的客户赎回申请(超过单个客户累计赎回限额的赎回申请除外、巨额赎回时请以公告为准),赎回的投资本金和收益实时返还至客户指定账户。
2.客户若选择赎回部分资金,则未赎回的投资本金(不含收益)自动进入下一个运作周期;若客户不选择赎回,则客户的投资本金(不含收益)自动进入下一个运作周期。
3.单个客户累计赎回限额:在每一产品工作日内,单个个人客户和单个机构客户累计赎回金额不超过3亿元。中国建设银行重庆市分行可根据需要对本条款进行调整,并至少于新条款启用日之前2个产品工作日进行公告。
4.巨额赎回:单个产品工作日中,产品投资本金当日累计赎回净额(投资本金当日累计赎回额—投资本金当日累计申购额)超过前一个产品工作日产品日终投资本金余额的15%时,即为巨额赎回。
发生巨额赎回时,若中国建设银行重庆市分行根据本产品当时运行状况认为,为兑付客户的赎回申请而进行的资产变现可能使所投资的资产价值发生较大波动时,则中国建设银行重庆市分行有权拒绝触发巨额赎回条款的赎回申请,并于该产品工作日进行公告,客户可于下一产品工作日申请赎回。
发生巨额赎回时,中国建设银行重庆市分行有权暂停接受客户新的赎回申请,并于该产品工作日进行公告,客户可于公告披露的产品工作日申请赎回。
(六)投资本金和收益延迟/分次兑付
产品存续期内,如基础资产无法及时、足额变现,中国建设银行重庆市分行有权暂停接受客户新的赎回申请,并可以根据实际情况向已接受赎回申请的客户延迟兑付或分次兑付。中国建设银行重庆市分行将于发生上述情形的产品工作日进行公告,并按公告的方案兑付客户投资本金和收益。
四、理财收益与费用说明
(一)本金和收益风险
1.本产品不保障本金和收益安全,中国建设银行重庆市分行发行本产品不代表对本产品的任何保本或收益承诺。
2.风险示例
在投资于基础资产的本金按时足额回收的情况下,投资于基础资产的收益在扣除产品托管费、产品销售费等相关固定费用后,剩余收益如不能覆盖综合客户预期收益,则客户收益按剩余收益计算;剩余收益如为负,则客户面临部分本金损失。
在投资于基础资产的本金未按时足额回收的情况下,根据投资于基础资产的本金和收益实际回收情况在扣除相关固定费用后计算客户应得本金和收益。如发生基础资产无法回收任何本金和收益的最不利情况下,客户将损失全部本金。
(二)费用
本产品不另行收取认购/申购/追加投资费用和赎回费用。
本产品收取的固定费用为产品托管费和产品销售费,上述费用在计算客户年化收益率前扣除。其中,产品托管费不超过产品基础资产日均托管规模的0.02%/年、产品销售费为客户投资本金日均余额的0.2%/年。
本产品收取的浮动费用为产品管理费。在投资于基础资产的本金按时足额回收情况下,投资于基础资产的收益在扣除产品托管费0.02%/年、产品销售费0.2%/年等相关固定费用后,剩余收益如能覆盖综合客户预期收益,则客户收益按预期年化收益率计算,中国建设银行重庆市分行收取超出的部分作为产品管理费。
中国建设银行重庆市分行有权根据市场情况等调整上述各项费用费率,并至少于费用费率调整日之前5个产品工作日进行公告。如客户不接受的,可按本产品说明书的约定赎回本产品。
(三)客户年化收益率
1.测算收益不等于实际收益,投资须谨慎。
2.客户年化收益率测算依据:中国建设银行重庆市分行将募集资金投资于债权类资产、债券和货币市场工具类资产及其他符合监管要求的资产组合,通过资产组合管理实现安全性、流动性与收益性的平衡,测算出客户年化收益率。
3.客户年化收益率测算示例
本产品拟投资的资产组合预期年化净收益率以每笔基础资产的预期年化净收益率为基础进行计算。本产品拟投资的资产组合预期年化净收益率经测算为2.92%- 4.12%。若经管理,投资于基础资产的本金按时足额回收,获得收益在扣除产品托管费0.02%/年、产品销售费0.2%/年等相关固定费用后:
(1)剩余收益如能覆盖综合客户预期收益,则客户收益按预期年化收益率计算,即为:
1天≤投资期<30天,客户预期年化收益率2.70%;
30天≤投资期<60天,客户预期年化收益率3.20%;
60天≤投资期<90天,客户预期年化收益率3.40%;
90天≤投资期<180天,客户预期年化收益率3.50%;
180天≤投资期<365天,客户预期年化收益率3.70%;
投资期≥365天,客户预期年化收益率3.90%。
中国建设银行重庆市分行收取超出的部分作为产品管理的费用;
(2)剩余收益如不能覆盖综合客户预期收益,则客户收益按剩余收益计算,中国建设银行重庆市分行将不再收取其他任何费用;
(3)剩余收益如为负,则客户面临部分本金损失,中国建设银行重庆市分行将不再收取其他任何费用。
在投资于基础资产的本金未按时足额回收的情况下,须根据投资于基础资产的本金和收益实际回收情况在扣除相关固定费用后计算客户应得本金和收益。如发生基础资产无法回收任何本金和收益的最不利情况下,客户将损失全部本金。
(测算收益不等于实际收益,投资须谨慎。)
4.中国建设银行重庆市分行可根据市场情况等调整预期年化收益率,并至少于新的预期年化收益率启用日之前2个产品工作日进行公告。对于启用日之前已经购买成功且未赎回的所有存量客户投资本金,按照客户实际参与理财的天数,其中启用日之前持有部分执行原预期年化收益率,启用日(含)之后持有部分执行新的预期年化收益率,但以实际年化收益率最终支付为准。
(四)客户收益
1.收益计算公式
中国建设银行重庆市分行根据客户每笔投资本金金额、每笔投资本金参与理财的天数及对应的实际年化收益率计算收益。
客户收益=
:第i个投资时段客户参与理财的投资本金;
:客户参与理财天数第i个投资时段对应的实际年化收益率;
:第i个投资时段客户参与理财的天数。
2.计算示例
情景1:假设客户购买本产品5万元,持有本产品20天,客户购买本产品时,小于30天的预期年化收益率为2.70%,投资期间预期年化收益率不变,且实际年化收益率等于预期年化收益率2.70%,则客户收益=50,000.00×2.70%×20÷365≈73.97(元)。
情景2:假设客户于T日购买本产品10万元,T+20日赎回4万元,T+110日赎回剩余6万元。T日,中国建设银行重庆市分行公布:1天≤投资期<30天,客户预期年化收益率2.70%,90天≤投资期<180天,客户预期年化收益率3.50%。客户持有本产品期间,中国建设银行重庆市分行公布:自T+50日始,90天≤投资期<180天,客户预期年化收益率3.45%。客户收益为:客户本金4万元(投资期20天),T日到T+20日实际年化收益率等于预期年化收益率2.70%,则客户收益=40000×2.70%×20÷365≈59.18(元);客户本金6万元(投资期110天),T日到T+49日实际年化收益率等于预期年化收益率3.50%,T+50日到T+110日实际年化收益率等于预期年化收益率3.45%,则客户收益=60,000.00×(3.50%×50÷365+3.45%×60÷365)≈627.94(元)。
(上述示例采用假设数据计算,测算收益不等于实际收益,投资须谨慎。)
五、提前终止
(一)产品存续期内,中国建设银行重庆市分行有权提前终止本产品。
中国建设银行重庆市分行提前终止本产品时,将至少于提前终止日之前2个产品工作日进行公告,并在提前终止日后5个产品工作日内将客户投资本金和应得收益返还至客户指定账户,如遇中国大陆法定节假日和公休日则顺延,应得收益根据每笔投资本金实际参与理财的天数及对应的实际年化收益率计算。
(二)中国建设银行重庆市分行提前终止本产品的情形包括但不限于:
1.产品存续期内,如产品规模低于产品存续期规模下限1000万元,中国建设银行重庆市分行有权利但无义务提前终止本产品。
2.如遇国家金融政策出现重大调整并影响到本产品的正常运作时,中国建设银行重庆市分行有权利但无义务提前终止本产品。
3.因市场发生极端重大变动或突发性事件等情形时,中国建设银行重庆市分行有权利但无义务提前终止本产品。
(三)提前终止时客户收益计算示例
假设客户投资本金5万元,实际参与理财的天数70天,实际年化收益率3.40%。
则客户收益=50,000.00×3.40%×70÷365=326.03(元)。
(上述示例采用假设数据计算,测算收益不等于实际收益,投资须谨慎。)
(四)提前终止时的延迟/分次兑付
中国建设银行重庆市分行提前终止本产品时,客户持有产品至产品提前终止日,中国建设银行重庆市分行可能根据实际情况选择向客户延迟兑付或者分次兑付,并于产品提前终止日后的2个产品工作日内公告兑付方案。
六、理财产品到期本金和收益兑付
(一)正常兑付
客户持有产品至产品到期日,客户的投资本金和应得收益在产品到期后一次性支付。中国建设银行重庆市分行于产品到期日后的5个产品工作日内将客户投资本金和应得收益返还至客户指定账户,如遇中国大陆法定节假日和公休日则顺延。
(二)非正常兑付
客户持有产品至产品到期日,中国建设银行重庆市分行可能根据实际情况选择向客户延迟兑付或者分次兑付,并于产品到期日后的2个产品工作日内公告兑付方案。
(三)展期
产品到期前,中国建设银行重庆市分行根据市场和产品运行情况等,有权利但无义务决定是否延长产品期限。如中国建设银行决定延长产品期限,将至少于产品到期日之前6个月公告延长后的产品期限及到期日等信息。
七、信息披露
(一)中国建设银行通过中国建设银行重庆市分行网站(www.ccb.com)披露产品以下相关信息:在产品成立、产品终止、发生对产品产生重大影响之情形后的5个产品工作日内发布产品成立公告、产品终止公告、重大影响事件等信息;在每月月初的5个产品工作日内发布上月产品投资管理报告;在产品提前终止日或到期日后的20个产品工作日内发布产品清算报告;如中国建设银行拟调整产品存续期规模上下限、调整预期年化收益率、调整单个客户累计赎回限额、优化或升级产品、调整投资范围、投资品种或投资比例、行使提前终止权,则需在调整规模上下限之日、新的预期收益率启用日、调整单个客户累计赎回限额之日、产品优化或升级启用日、调整投资范围、投资品种或投资比例之日、提前终止日等相关日之前至少2个产品工作日进行公告;如中国建设银行拟调整本产品相关费用费率,则需在费用费率调整日之前至少5个产品工作日进行公告;如发生资产投资比例暂时超出投资区间且中国建设银行认为可能对客户预期年化收益率产生重大影响时,则于发生上述情形的产品工作日进行公告;如发生巨额赎回,则于发生巨额赎回的该产品工作日进行公告;如发生产品存续期内的延迟/分次兑付情形,则于该产品工作日进行公告;如发生产品提前终止时或到期时的延迟/分次兑付情形,则于产品提起终止日或产品到期日后的2个产品工作日内进行公告;如中国建设银行拟对本产品进行展期,则至少于产品到期日之前6个月进行公告。请客户注意及时在上述渠道自行查询。
中国建设银行通过中国建设银行重庆市分行网站(www.ccb.com)客户网上银行披露产品以下相关信息:在每月月初的5个产品工作日内发布上月产品投资管理报告,包括投资非标准化债权资产的情况;如产品投资的非标准化债权资产风险状况发生实质性变化的,中国建设银行将于认定资产风险状况发生实质性变化后的5个产品工作日内披露有关情况。请客户注意及时在上述渠道通过输入有关信息自行查询。
(二)客户同意,中国建设银行重庆市分行通过上述渠道进行信息披露,如果客户未及时查询,或由于通讯故障、系统故障以及其他不可抗力等因素的影响使得客户无法及时了解产品信息,因此而产生的(包括但不限于因未及时获知信息而错过资金使用和再投资的机会等)全部责任和风险,由客户自行承担。
(三)中国建设银行重庆市分行为客户提供本产品相关账单信息。本产品存续期内,个人客户可凭本人身份证件和《中国建设银行重庆市分行股份有限公司理财产品客户协议书》在中国建设银行重庆市分行网点打印本产品相关账单信息;机构客户可凭交易账户对应的开户印鉴、有效机构证件和《中国建设银行重庆市分行股份有限公司理财产品客户协议书》在中国建设银行重庆市分行网点打印本产品相关账单信息。